為加快推進“五個現代化天津”建設,助力天津市申請聯合國教科文組織“全球創意城市網絡——設計之都”工作,堅定文化自信,挖掘天津優秀文化遺產,打造天津城市符號,北方設計聯盟、天津楊柳青畫社、京東天津云海云計算有限公司以“海河錦鯉·躍動津城”為主題向全國征集“海河錦鯉”形象設計及文創產品設計,旨在進一步塑造天津城市形象及精神內涵,提升城市文化新活力,展示天津在國內外的文創設計優勢,推介天津蓬勃發展的新形象,同時形成相關的文創產品為新中國成立70周年獻禮。
本次大賽面向全國設計院校、設計機構、設計協會進行線上征集,并結合系列線下宣傳進行推廣征集。
“文運同國運相牽,文脈同國脈相連。”
—— 習近平
競賽概念
Competition concept
天津建城設衛已有600多年的歷史,作為歷史文化名城,擁有獨特的地域文化特點和深厚的文化底蘊,形成了豐富多彩、種類繁多的民間工藝美術等非物質文化遺產資源和創意設計元素。
同時天津聚集了眾多中央直屬、天津市屬和外省市駐津的大型研發設計企業。立足已有文化基礎和設計稟賦,天津著力培育和踐行社會主義核心價值觀,保護傳承利用優秀文化遺產,堅定文化自信,做強設計產業,加快建設文化強市。
此大賽通過征集、評選、展覽和孵化等系列創意設計活動的實施,進一步凝聚和傳播天津精神,加快天津文創產業發展。同時將錦鯉形象應用于各類文創產品,逐步打造飽含地域特色和文化意識的“天津禮物”,使其成為有代表性的城市符號和文化品牌。
命題演繹
Proposition illation
海河——天津的母親河
天津,一座臨水而興、依河而建的城市,自古就是京杭大運河的重要節點。三岔古河口,蘊藏著源遠流長的津河文化;建衛六百年,養育了一代又一代津河兒女。從隋唐的“三岔沽”,金的“直沽寨”、元朝的“大直沽”,到明朝的天津衛,可以說天津的發展從未離開過“水”,是海河水孕育了天津人,更是海河水塑造了天津的繁榮景象。
海河是天津的“母親河”,穿天津城區而過,兩岸聚集了很多歷史建筑等景觀風貌,是天津城市的象征和歷史的見證。奔流的海河見證著天津作為北方最早的開放城市和近代工業發源地,為近代中國貢獻了100多個第一,中國的第一輛自行車、第一只手表、第一架照相機、第一臺電視、第一臺6000噸水壓機、第一臺模擬電子計算機等工業產品相繼在天津問世,使天津成為中國發展歷史中重要的工業基地,為新中國的經濟發展做出了重大貢獻。
往昔陳塘關——哪吒鬧海的起源地
海河彎曲回轉,與中國古典文學名著《封神演義》中描寫的“九灣河”極為相近,《封神演義》第12回就描述哪吒在陳塘關出世,并寫道:“不知這河是九灣河,乃東海口上。哪吒將此寶放在水中,把水俱映紅了。擺一擺,江河晃動;搖一搖,乾坤動撼。”河西區的陳塘莊作為當年海河的入海口及重要渡口,是《封神演義》中哪吒父親李靖鎮守的“東海重鎮”,是“哪吒鬧海”神話傳說的起源地。在《封神演義》中還有首直接描寫陳塘關哪吒鬧海的詩:
異寶靈珠落在塵,陳塘關內脫真神。
九灣河下誅李艮,怒發抽了小龍筋。
△哪吒鬧海形象作品
今夕陳塘——設計產業的聚集地
陳塘地區作為天津設計產業集聚區,以陳塘科技商務區為主要載體,著力打造 “北方設計之都”的核心區和"世界設計之都"先行區,擁有區位、產業、政策等諸多優勢,并以“北方設計聯盟”為抓手,為設計和文化創意企業提供了優良的投資環境和廣闊的發展空間。
錦鯉與天津禮物
早在西晉時代就有飼養紅鯉魚作為觀賞魚的記載,“錦鯉”一詞在唐詩宋詞中都多次出現。中國自古素有“鯉魚躍龍門”,“魚化為龍”的傳說,錦鯉代表了一種堅定不移和英勇的精神。
時下,“錦鯉”具有好運的流行寓意,“錦鯉”的走紅及其意義的泛化,隱含了人們對美好生活的向往。“錦鯉”一詞被《咬文嚼字》公布為2018十大流行語,并入選國家語言資源監測與研究中心發布的“2018年度十大網絡用語”。
不同的人眼里有不同的錦鯉形象,如何詮釋你心中的錦鯉——
是蔡伸筆下“木落雁南翔。錦鯉殷勤為渡江。”的不辭辛苦的渡江的錦鯉?
是李泳筆下“彩舫凌波分飛后,別浦菱花自老。問錦鯉,何時重到。”中的鄉愁與哀思?
是張含筆下“錦鯉不妨仙客跨,白鷗須望主人回。”中的任道自然運化于身?
是李白筆下“黃河三尺鯉,本在孟津居。點額不成龍,歸來伴凡魚。故人東海客,一見借吹噓,風濤倘相見,更欲凌昆墟。”的大氣磅礴?
還是蘇軾筆下“但絲莼玉藕,珠粳錦鯉,相留戀,又經歲。”的鮮美之氣漫延迂回?
楊柳青年畫中“蓮年有余”深入人心,它不僅是天津城市文化名片,更承載著中華民族的美好向往,蓮娃懷抱的鯉魚象征著美好,富裕,幸福和安康。
△天津楊柳青畫社“蓮年有余”作品
不同錦鯉造型(顏色、胡須數量、大小比例等)有不同的象征和對未來不同的期望。同時,海河作為天津的母親河,能賦予、襯托錦鯉不同形象的生動表達,因此“海河錦鯉”有情感,有表情,有思想,用躍動的形象及文創產品,講述天津故事,形成“天津禮物”。
隨著后工業化的發展,文化創意產業日益成為社會文明進步的標志,結合時代發展特點尋找新的方式、結合點,形成系列“城市禮物”以更加契合人的心理及行為特點,喚起人深層次的認同感,從而產生情感共鳴。故宮文創、國貨品牌是極為經典的“城市禮物”案例。
△經典文創衍生品設計圖
大賽征集具有天津歷史、文化、人文、自然、旅游等元素的文創產品,其可以是服飾、工藝品、景觀雕塑等,優秀文創品將用于旅游禮物、景觀裝飾等方面,并將打造為“天津禮物”文創品牌。
組織機構
Institutional framework
指導單位:
天津市委宣傳部
天津市文化和旅游局
中共天津市河西區委員會
天津市河西區人民政府
學術指導:
天津市創意產業協會
主辦單位:
北方設計聯盟
聯合主辦:
天津楊柳青畫社
京東天津云海云計算有限公司
承辦單位:
大藝時代
協辦單位:
京東京紀圈 京東眾籌
征稿對象
Collect object
大賽面向全國創意設計愛好者,不限年齡,不限專業。只要有對提升城市文化的責任心和創新意識,國內外各藝術設計愛好者均可報名參加。參賽選手可以個人名義報名,或者組隊報名(每隊最多5人),國內各地區的創意設計類組織機構、高等院校、設計事務所、文創協會、藝術設計大師等均可報名參加。
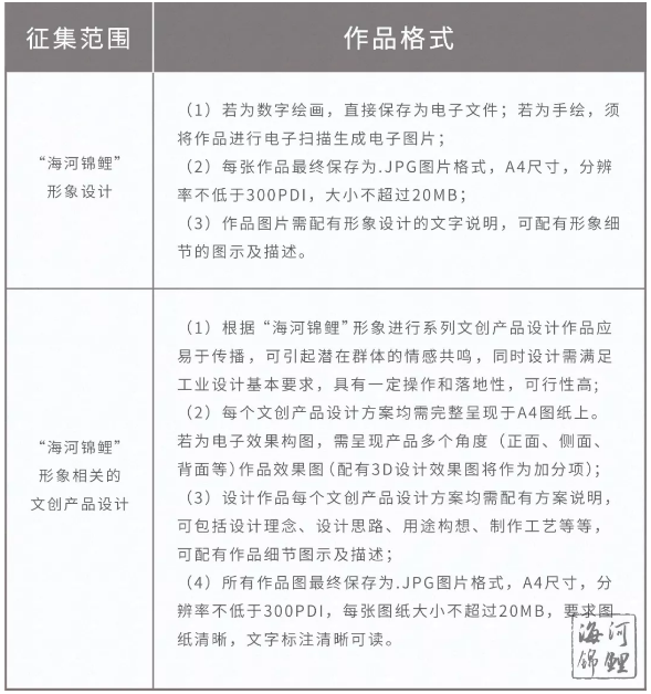
征集范圍
Scopes
大賽圍繞“海河錦鯉·躍動津城”主題,面向全國公開征集作品,范圍包含以下兩方面:
一是“海河錦鯉”形象設計(必選項)。
必須緊扣賽事主題和方向,符合社會主義核心價值觀導向;形象設計作品具有天津元素、較強的文化屬性和獨特的創意,具有創新性、引領性。
二是與“海河錦鯉”形象相關的文創產品設計(加分項)。
征集基于上述“海河錦鯉”形象設計的相關文創產品,文創產品設計可以是但不限于旅游紀念品、日常用品等各類工藝品,景觀雕塑,服裝服飾等,優秀文創品將用于城市禮物、景觀裝飾、影視動漫等方面。參賽作品應體現天津的歷史、文化、人文、自然、旅游等元素,要求主題鮮明,特色突出,具有藝術性、創新性、價值性和實用性。產品設計作品既可以是單件,也可以是系列。
注意:參賽者需提交上述兩種設計。作品須為原創或新創,不得抄襲、復制盜用他人作品或市場作品;參賽作品可以個人或團隊名義進行申報,投稿作品不能超過10件(或5個作品集),每個作品集的署名作者最多不超過5人。
參賽方式
Entry mode
大賽郵箱
請將參賽作品打包至同一文件夾,文件夾內包括“海河錦鯉”形象創作、對應文創產品設計、作品提交信息表。文件命名均統一標注為:海河錦鯉+參賽人名(或參賽隊名)+所在單位/院校,將命名好的文件生成壓縮包后于9月27日前發送至大賽指定參賽郵箱hhjlydjc@163.com,郵件主題注明海河錦鯉+參賽人名(或參賽隊名)+聯系電話。
注:參賽者須下載作品提交信息表,并完整填寫表格內信息,填錯或未填寫聯系方式導致無法聯絡的,責任由參賽者自行承擔。
作品要求
Work requirements
“海河錦鯉”形象設計及“海河錦鯉”形象相關的文創產品設計,需體現天津文化底蘊和天津城市形象。設計作品均以電子文件的形式提交,所有提交的作品均需在報名表內完整說明創意理念、創意用途等(若篇幅過長,可單獨附件TXT的文本文件進行說明)。所有提交的作品文件內包含設計作品及大賽統一的報名表。

作品提交示意圖
Work submission
作品評審
Works review
評審專家
本大賽設立大賽評審專家庫,對大賽進行初評、復評與終評。終評評委包含國內著名設計師、藝術設計教育家、文化創意知名人士、知名企業家、行業領導及主辦方代表等多位人員擔任評委。
評審規則
1)由大賽主辦方設立的賽務組工作人員對所有報送作品篩選出符合基本要求的完整參賽作品,作為入圍作品提交評審專家。詳盡的評審規則及標準參照2019“海河錦鯉·躍動津城”(全國)創意作品征集大賽主辦方制定的統一評審規則執行,共同使用大賽服務管理系統。
2)評委團以初評分組淘汰制評選、復評投票選拔制評選、終評綜合打分制評選的形式,對符合要求的參賽作品進行初評、復評、終評(評選一、二、三等獎及其他獎項)。
獎項設置
Awards setting
一等獎 1名 獎金 3萬元/人,頒發獎杯和獲獎證書
二等獎 2名 獎金 2萬元/人,頒發獎杯和獲獎證書
三等獎 3名 獎金 1萬元/人,頒發獎杯和獲獎證書
創意獎 10名 獎金 0.2萬元/人,頒發獎杯和獲獎證書
優秀獎 30名 頒發獲獎證書
注:上述獎金均為稅前金額。
時間安排
Arrangement
本次大賽2019年09月27日前提交作品截止。大賽將經過初評、復評和終評環節,評選出獲獎作品,公布獎項并公示3個工作日。根據安排,大賽主辦方將舉辦線下頒獎典禮和作品策展等系列活動。
參賽須知&有關聲明
Entry requirements
依照國家有關法律法規,凡主動參與本次征集活動的所有參賽者,均視為已經對所提交的作品版權歸屬作如下不可撤銷聲明:
1. 本次大賽征集不收取任何的參賽費、評審費等費用,作者自行承擔創作費用及應征投稿的其他費用。請勿相信任何以第三方身份收取參賽費用的信息,謹防上當受騙!
2.作者應對參賽作品擁有完整,明確,無爭議的著作權,不得侵犯任何第三方的知識產權和其他權利,且保證任何第三方對該作品不擁有任何權利、冠名、索賠或其他利益主張;已實施方案,已投入市場的產品不得參賽。凡參賽作品涉及的版權,肖像權等法律糾紛,一切法律責任由參賽本人承擔;
3.作品不得違反或慫恿教唆他人違反任何中國適用的法律、法規、條例或規則。不得復制任何屬于第三方的電影、書籍或圖片以及其中的各種文字內容、圖像、圖形、音樂或商標,不得使用任何屬于第三方的名稱、音頻、畫像或角色,除非在不影響原創且事先注明的前提下,選手已獲得相關權利人的授權允許選手在作品中使用相同元素。參賽作品不得包含品牌名稱、商標或公司標識,否則將被取消資格。
4.參賽者享有《中華人民共和國著作權法》所規定的作品署名權、修改權、保護作品完整權。
5.大賽主辦方對參賽作品有研究、攝影、錄像、出版及宣傳的權利。
6.大賽組織方有權以大賽推廣及其他非商業用途為目的,合法免費使用所有提交的參賽作品以及其中的圖像。參賽者提交作品,即表示參賽者授權大賽組織方非獨占、無條件、免版稅的使用其作品的權利,將其作品發布在各類現有或將有的媒體平臺上,并無限期地向世界范圍公開展示。宣傳期間,大賽組織方有權在不損害作品完整性的前提下進行微小的更改和修改。
7.參賽者參加比賽,在符合法律的前提下,即代表參賽者同意授權大賽組織方及其指定人員使用參賽者的姓名、獲獎信息,用于廣告、公開推廣目的,發布在各類現有或將有的媒體平臺上,并無限期地向世界范圍展示,無需報酬、通知、審查或批準。
8.參賽者同意競賽組織方有權自行決定參賽作品用于非商業用途的范圍和方式,且沒有義務使用參賽作品。參賽者同意,其他參賽者的提交作品可能包含與自己類似的方案或概念,由此種相似之處產生的問題,參賽者無權利要求競賽方進行協商或獲得任何賠償。
9.大賽獲一、二、三等獎及創意獎和優秀獎的作品,其所有權歸主辦方所有,作者擁有署名權,詳細獎項與獎金見大賽內容。
10.參賽作品恕不退還,請參賽者自留備份。參賽者應全面了解本次大賽規則,凡提交參賽作品,視同已全面了解并接受大賽規則,自愿受其約束,本次大賽的評委會擁有對所有獲獎作品的評選結果有最終裁定權。
11.參賽者上傳作品即表示同意授權主辦單位為舉辦大賽目的向所有人署名或隱名的形式展示作品,同意大賽確定的實施方式。
12.參賽者須保證對其參賽作品所涉知識產權負完全責任,參賽及獲獎作品一經發現存在抄襲或其它侵權行為,主辦單位將取消其參賽、獲獎與參展資格,收回獎金與獲獎證書,并予以通報。
13.投稿時參賽者默認為同意以上條款,一切相關版權問題由參賽者自行承擔,所有活動最終解釋權歸主辦方所有。
注意事項
Attentions
1.為了大賽的順利推進,參賽作品須符合技術性、創造性以及公布的大賽相關規則要求、法律要求以及本規則提及的所有要求。所有在規定日期之后提交的、字跡模糊的、不完整的或其他與本規則不符的作品都可能會被取消資格,對此,競賽組織方擁有唯一及絕對酌情決定權。
2.如果出現參賽者身份不一致的情況,競賽組織方默認郵箱賬戶持有人為該作品的作者,且前提為此人是合格參賽者。郵箱賬戶持有人指的是在郵箱平臺(例如雅虎)注冊郵箱地址或用戶名的自然人。
3.對于任何作品的丟失、誤導、錯位、篡改、刪除或失效,贊助商、合作方及相關大賽方不承擔任何法律責任。
4.參賽作品不得包含任何不恰當的、誹謗或誹謗性的、騷擾性的、辱罵性的、威脅性的、有害的、粗俗的、宗教褻瀆的、過度暴力的、種族歧視的、民族歧視的或其他令人反感的或淫穢的、色情的、淫邪的內容。
5.除了不受中國法律關于版權規定限制的作品外,每份參賽作品都必須是由參賽者本人原創并對其擁有大賽規則要求的單獨處分權利,并可以展示給公眾。
6.作品不得包含對他人或動物造成傷害的內容,不得使用任何水印或藝術家簽名。
7.作品不得包含任何可能損害或危害比賽郵箱及比賽正常進行的病毒、蠕蟲、損壞文件、特洛伊木馬或其他形式的破壞性代碼或內容。
“海河錦鯉·躍動津城”(全國)創意作品征集大賽主辦方
2019年8月
主辦方
Sponsor
北方設計聯盟(North Design Union)成立于2016年,是致力于推動設計產業協同創新發展的公共服務平臺。以“創新、融合、共贏”為宗旨,培育引進具有創新力、影響力的設計人才;鼓勵企業、高校、科研機構強強聯合,促進產學研用;秉持完善設計產業協作機制,積極拓展企業產業鏈、價值鏈,為國家一帶一路建設、京津冀協同發展、城市升級及科技進步提供強勁動力。
天津楊柳青畫社成立于1958年,作為天津地方文化第一品牌,擁有國家級非遺項目天津楊柳青木版年畫和天津市級非遺項目木版水印。畫社始終秉承“傳統+創新”的發展理念,在美術類設計、展覽展示、文創品開發方面均獲得諸多殊榮。畫社將堅持深挖、轉化、融合資源,為文化產業賦能,助力文化產業的創新發展。
楊柳青年畫中“蓮年有余”深入人心,它不僅是天津城市文化名片,更承載著中華民族的美好向往,蓮娃懷抱的鯉魚象征著美好,富裕,幸福和安康。
聯系方式
Contact mode
電話:022-58338126
附件:
大賽相關問題咨詢請加微信zhengjimt,qq交流群754856143。


